|
微生物不仅是土壤有机质分解和转化的重要驱动者,其死亡后形成的残留物更是土壤有机质的重要来源。当前研究认为,土壤黏粒矿物通过物理隔绝和吸附等过程,调控微生物残留物在土壤中的存留。然而,这一矿物介导的稳定机制仍缺乏直接的实验验证,其在微观尺度上的调控方式仍不清楚。阐明土壤矿物与微生物残留物的微观相互作用机制,可为改进地球系统模型中微生物对土壤有机质稳定性的表征提供机制基础。
基于此,中国科学院沈阳应用生态研究所王超研究团队,利用不同黏粒含量的人工土壤,结合高丰度(13C和15N)标记的微生物残留物,在长白山森林开展了残留物分解和稳定过程实验(图1)。进一步通过微生物高通量测序、二次纳米离子质谱和扫描电镜分析,解析了土壤黏粒含量对残留物稳定性的影响机制以及微观尺度上土壤矿物和微生物残留物的空间分布格局。

图1:黏粒梯度土壤和高同位素丰度残体制备以及野外原位分解流程
野外分解实验的结果表明,土壤黏粒含量显著影响微生物残体在土壤中的去向。高黏粒土壤中,微生物残留物的分解速度明显降低,其通过气态释放和淋洗造成的损失显著减少,残留物在土壤中的保留比例显著提高。相比之下,在低黏粒土壤中,微生物残留物更易被快速分解和淋洗并从土壤中流失(图2-3)。

图2:微生物残留物存留量与黏粒含量关系

图3:微生物残留物去向与黏粒含量关系
为了明确土壤黏粒含量如何驱动微生物残留物稳定,研究分析了残留物存留量与微生物群落特征及土壤理化性质之间的关系。结果表明,高黏粒含量土壤具有更高的含水量,可降低底物扩散限制并提升微生物养分的利用效率;同时,较高的水分含量降低了土壤空气孔隙度并限制氧气扩散,从而抑制微生物活性、呼吸作用及残留物分解。此外,氧气受限条件还导致细菌多样性下降以及厚壁菌门、放线菌门等参与残留物分解的类群的丰度降低。因此,黏粒含量通过改变土壤水分状况、氧气条件及微生物活动,间接调控微生物残留物的稳定性(图4)。

图4:微生物残留物保存的驱动因素
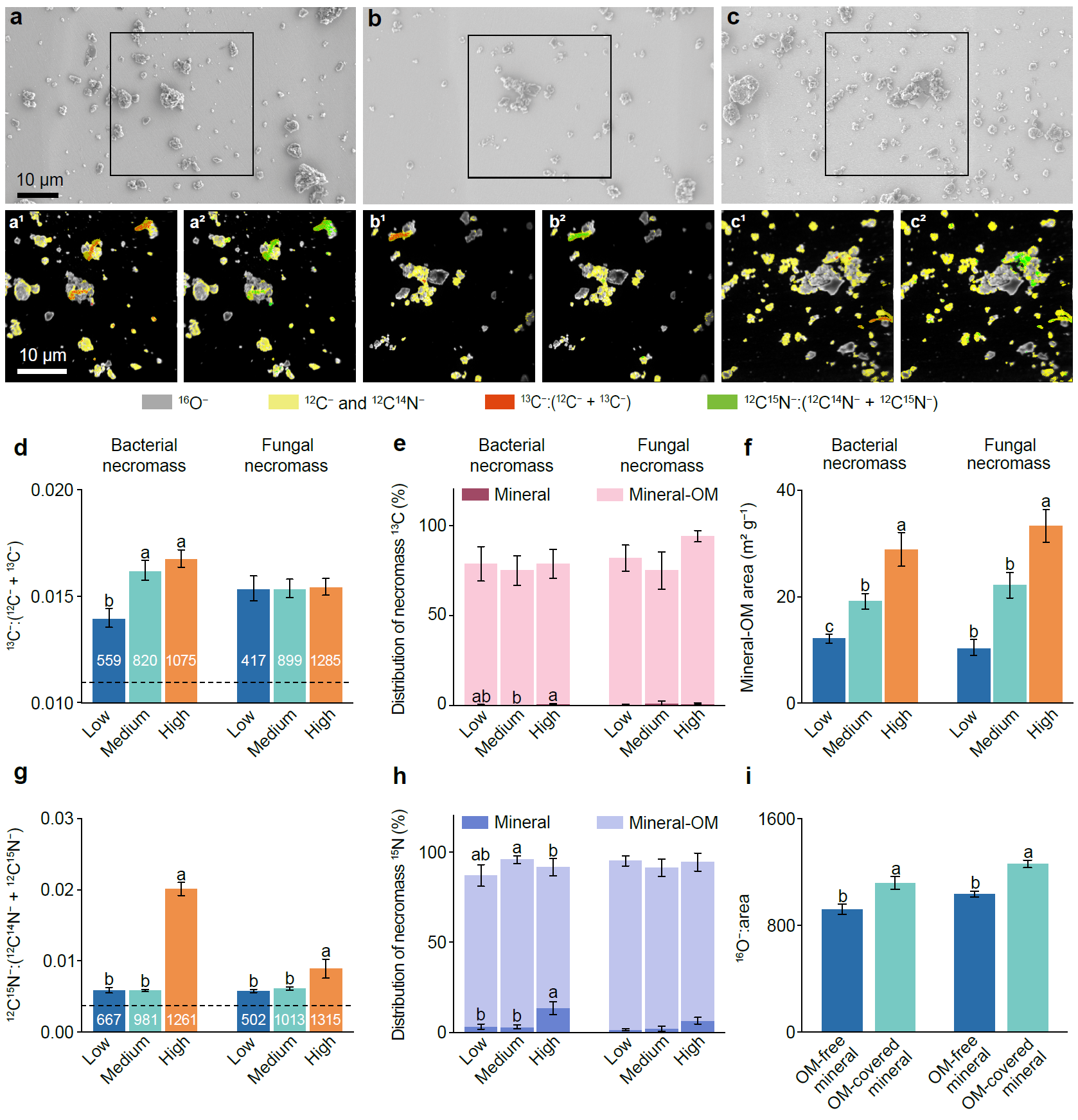
为了阐明土壤矿物与微生物残留物的微观尺度上的相互作用机制,进一步分析了新加入的标记残留物、本底有机质以及土壤矿物之间的空间分布关系。结果表明,新加入的微生物残留物主要分布在本地有机质覆盖的矿物表面,而仅有少量出现在裸露矿物表面。与光滑矿物表面相比,粗糙的矿物表面富含羟基、氧化物和水合层等活性位点,本底有机质优先吸附在这些表面。因此,尽管只有部分的土壤矿物表面直接参与了残留物的保存,但其可通过矿物-有机质-残留物结合机制,形成多层、洋葱状结构,从而稳定大量微生物残留物(图5)。

图5:矿物表面微生物残留物和本底有机质的分布情况
综上,本研究揭示了土壤黏粒含量通过调控有机质-矿物界面相互作用、微生物生理活性以及淋溶过程,协同控制微生物残留物的稳定性,明确了微观尺度上土壤矿物和微生物残留物的空间分布格局,提出了土壤矿物表面发生的有机-有机相互作用是新残留物积累的关键途径。
该研究成果以“Clay-organic matter interactions drive microbial necromass preservation in soils” 为题发表在Nature communications期刊。中国科学院沈阳生态所助理研究员王旭为第一作者,王超研究员为通讯作者。合作者还有加拿大麦吉尔大学Cynthia M. Kallenbach教授、美国耶鲁大学Maya Almaraz教授、美国俄勒冈州立大学Katerina Georgiou教授、东北师范大学白娥教授等。该研究得到了国家自然科学基金委项目优青项目和青年基金项目、国家重点研发计划和中国科学院国际合作项目等的支持。前期,研究团队在微生物残留物的原位分解速率(Wang et al., 2020,SBB)、温度对残留物分解的影响(Wang et al., 2020, GCB)和土壤矿物类型与残体分解的关系(Wang et al., 2024, GCB)取得了系列研究成果。
论文链接: https://doi.org/10.1038/s41467-026-70156-1
|