|
中国科学院武汉植物园科研人员在西藏阿里地区开展植物多样性调查过程中发现凤仙花属植物一新种,并将其命名为:阿里凤仙花(Impatiens ngariensis S. Peng, G.W. Hu & Q.F. Wang)。相关研究成果近日以“Impatiens ngariensis(Balsaminaceae), a new species from Xizang, China”为题发表于国际植物分类学期刊PhytoKeys。
凤仙花属物种丰富,包含1000余种,主要分布于热带非洲、马达加斯加、印度南部——斯里兰卡、东喜马拉雅以及亚洲东南部。在中国,凤仙花属目前已报道有360个物种,主要分布于中国西南地区,包括云南、四川、西藏和贵州。截至2025年,西藏已记录凤仙花属物种70余种,西藏记录的所有凤仙花属物种均隶属于凤仙花亚属,且大多数归入总状组。2024年,该属约有8个新种被发表,这些发现表明,在这一多样性丰富的属中仍存在大量有待发现的潜在新种。
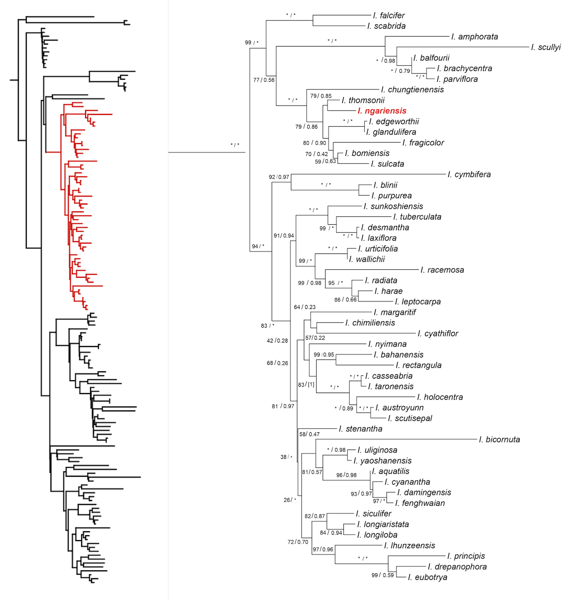
研究团队于2023年在西藏阿里地区札达县开展野外调查时,发现了一种凤仙花属植物,其形态与槽茎凤仙花(I. sulcata)十分相似,但其翼瓣上裂片为长圆形,基部裂片为斧形,以及唇瓣呈宽漏斗状(图1)。通过系统的形态学比较以及基于核基因片段nrITS和叶绿体片段atpB-rbcL序列数据的分子系统发育分析,确认其为凤仙花属总状组的新物种,并在系统发育上与藏西凤仙花(I. thomsonii)等物种构成稳定支持的单系分支(图2),但是其与藏西凤仙花(本研究团队2023年于普兰县采集过藏西凤仙花标本)形态差异显著,其花更大,旗瓣呈近圆形,且距明显较短。该物种为一年生草本植物,高约30–66厘米,花色白至淡粉(图3),生境为海拔约3090米的林下溪边湿地。目前该物种仅在西藏扎达县记录到单一居群(图4)。由于其潜在分布范围及种群数量仍缺乏充分调查,依据IUCN红色名录标准被评估为“数据缺乏(DD)”。
该新种的发现不仅丰富了西藏地区凤仙花属的物种多样性,也为解析凤仙花属在青藏高原地区的系统演化、适应性辐射和生物地理分布模式提供了新的研究材料。中国科学院武汉植物园与西藏大学联合培养的硕士研究生李如萍为论文第一作者,该研究在王青锋研究员、胡光万研究员和彭帅博士指导下完成,博士研究生袁桃花、胡田等参与了研究。在野外考察和研究过程中,国家重要野生植物种质资源库给予了支持。研究工作得到西藏自治区科技重大专项(XZ202501ZY05151.4)、第二次青藏高原综合科学考察研究(STEP)计划(2024QZKK0200)等项目支持。
论文链接

图1 阿里凤仙花(A1–H1)、藏西凤仙花(A2–H2)和 槽茎凤仙花(A3–H3)

图2 基于nrITS与atpB-rbcL片段联合构建的凤仙花属系统发育树

图3 阿里凤仙花形态特征

图4 阿里凤仙花在阿里地区扎达县的地理分布(红点)
|