|
在持续基因流(杂交)存在的情况下,自然选择如何维持种内遗传分化,仍是进化生物学核心问题之一。中国亚热带是全球生物多样性热点地区,其复杂的地形和异质性的环境被认为是推动局域适应和物种分化的关键因素。然而,在生殖隔离完全建立之前,植物群体间往往会发生自然杂交并形成杂交带。这些杂交带产生重组基因型,有利于识别过剩谱系成分和潜在选择信号的位点,是研究持续基因流下谱系维持机制的天然实验室。
近日,庐山植物园保育遗传学研究组在国际学术期刊《Plant Diversity》(中科院一区TOP)上发表研究成果,论文题为“Local adaptation sustains genetic differentiation between two varieties of Chinese walnut (Juglans cathayensis) despite extensive hybridization in subtropical China”。本研究系统揭示了野核桃(J. cathayensis)在持续基因流下的遗传分化机制,为我国亚热带植物多样性的形成和维持机制提供新的见解。
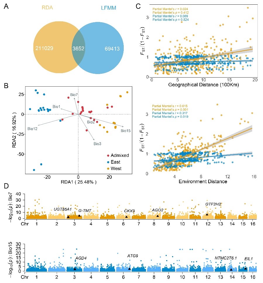
该研究以我国亚热带地区的28个野核桃自然群体为研究对象,通过整合全基因组重测序数据和生态位模拟等分析,系统探讨其进化历史、局域适应机制和杂交模式。研究表明,野核桃包含与其两个变种相对应的遗传聚类:东部谱系,由全部华东野核桃(J. cathayensis var. formosana)个体组成;西部和混合谱系,分别由野核桃原变种(J. cathayensis var. cathayensis)的遗传纯合个体和混合个体组成,且遗传混合个体在东部和西部谱系之间的生态过渡区形成了一个杂交带(图1)。东、西谱系于上新世中期(约4 Ma)分化后存在持续双向基因流,直至中更新世(约0.6 Ma)基因流中断,可能由于长期局域适应导致(图2)。尽管分化后期因气候变化引起二次接触并形成杂交带,但景观基因组分析表明,环境关联位点(如耐寒、耐旱及调控开花时间的基因)在杂交带中表现出显著的渐渗限制,表明自然选择在与局域适应相关的基因组区域维持强烈分化,而中性位点则可以通过杂交被均质化(图3,4,5)。这种“半渗透性”的基因组景观,很可能通过搭车效应进一步促进连锁中性位点的遗传分化,最终导致生态物种形成。有趣的是,相似的种内或种间分化格局在我国亚热带地区的多个类群中均有发现(例如植物中的栎属、栲属、水青冈属等,以及动物中的鸟类),课题组正对相关类群开展深入研究,进一步探讨其趋同或平行演化的遗传机制。
庐山植物园李单琦博士、江西农业大学范邓妹教授和广西师范大学张志勇教授为论文共同通讯作者,庐山植物园胡菀博士和韩彩霞工程师为论文共同第一作者;庐山植物园副主任冯晨副研究员和广西师范大学寇一翾副研究员深度参与本项工作。本研究得到国家自然科学基金、国家重点研发计划、江西省“双千计划”创新领军人才长期项目和江西省重点研发计划等项目支持。
原文链接:https://doi.org/10.1016/j.pld.2026.03.005
 
图1. 群体遗传结构和杂交检测
 
图2. 群体动态历史和生态位模拟
 
图3. 基因组分化景观和自然选择信号
 
图4. 基因型-环境关联分析
 
图5. 局域适应性关联位点限制杂交渐渗
|