|
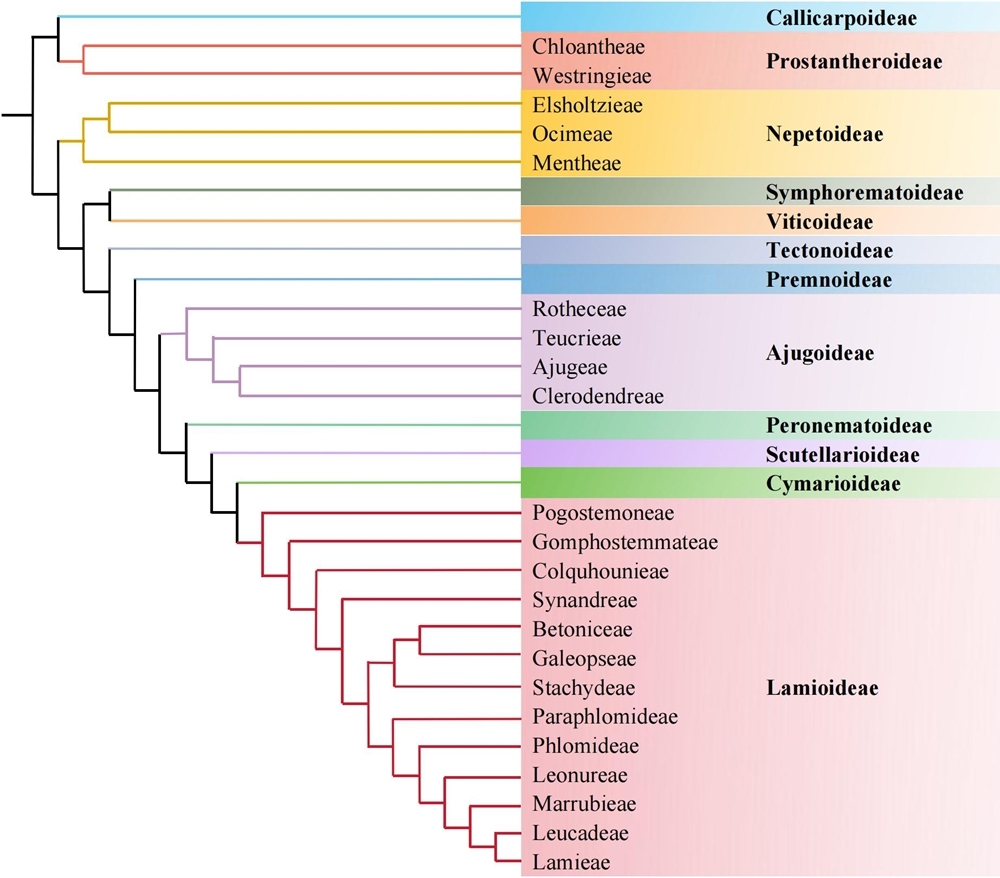
唇形科(Lamiaceae)是被子植物中物种最丰富的科之一,以富含多种香料、中药、蔬菜及园林植物而著称,具有重要的经济价值。唇形科曾长期被视为一个特征鲜明的“自然”类群,与马鞭草科(Verbenaceae)关系密切,两科的界限长期存在争议。随着形态学、解剖学和分子系统学等研究的不断深入,传统的唇形科与马鞭草科均被证实不是单系,导致了两科之间的大规模系统重排,马鞭草科近三分之二的属被移至唇形科。目前,唇形科共包含226属8000余种,是被子植物的第六大科。其内部划分也基于分子系统学结果发生重大调整,现包含12个亚科和22个族,许多属的系统位置、分类地位及界限随之发生变化。
中国是唇形科在全球的七个分布和多样化中心之一,现有唇形科植物100属1020余种,与《中国植物志》、Flora of China (FOC)等传统志书的记载存在巨大差异。为总结上述变化,中国科学院西双版纳热带植物园(以下简称“版纳植物园”)李波研究员团队与中国科学院昆明植物研究所向春雷研究员团队联合国内多家单位的分类学者,系统梳理了唇形科近300年来的分类学文献及分类系统演变历史,详细介绍了其与马鞭草科的系统发育关系,概述了团队前期提出新分类系统框架,并在此基础重新编写了该科全球的分亚科、分族检索表及中国产唇形科植物的分属检索表,为国际学术界了解唇形科分类现状和中国唇形科植物多样性提供了基础资料。
相关研究成果以“The Classification History of Lamiaceae and a Generic Synopsis in China”为题发表于国际植物学经典期刊The Botanical Review (JCR-Q1,年平均发文量15篇左右)。版纳植物园博士研究生徐思澄为论文第一作者,李波研究员和中国科学院昆明植物研究所向春雷研究员为共同通讯作者,上海辰山植物园刘夙研究员、中国科学院昆明植物所陈亚萍副研究员、中国科学院成都生物研究所赵飞博士、中国科学院新疆生态与地理研究所赵越博士等为本研究做出了重要贡献。相关工作得到了国家自然科学基金、中国科学院生物分类学科学家岗位等项目的资助。

图1唇形科各亚科、族的系统发育关系。
|