|
近日,陕西省西安植物园(陕西省植物研究所)、山东农业大学等科研团队,在陕西省宁强县发现并正式发表了一个鳞毛蕨属新物种:宁强鳞毛蕨(Dryopteris ningqiangensis Z.Y. Zuo & J.Q. Tang)。该研究成果以“Dryopteris ningqiangensis, a new species of Dryopteridaceae from Shaanxi, China”为题,正式发表于国际植物分类学权威期刊PhytoKeys。
2020年至2024年,《陕西省植物志》编写团队在秦巴山区进行了多次蕨类植物资源调查,偶然于汉中市汉江源风景区的石灰岩缝隙中发现了一个特殊的鳞毛蕨居群。该居群与两色鳞毛蕨(D. bissetiana)共生,但形态上不同于当前已发现的其他鳞毛蕨属物种。通过详尽的形态学比对和分子系统学分析,研究人员最终确认这是一个尚未被科学记载的新物种。新物种以发现地宁强县命名,中文名为“宁强鳞毛蕨”,寓意这一物种与宁强所在的秦巴山区独特自然环境的紧密关联。
宁强鳞毛蕨隶属于鳞毛蕨属变异鳞毛蕨组,具有以下鉴别特征:叶片纸质,呈狭三角形;叶柄具稀疏伸展的黑褐色鳞片;叶片较小(通常长9–32 cm,宽5–16 cm);羽片排列较疏,孢子囊群靠近中脉(图1)。
 
图1 宁强鳞毛蕨生境及形态特征图
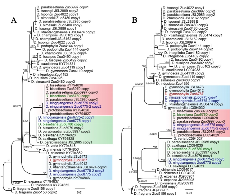
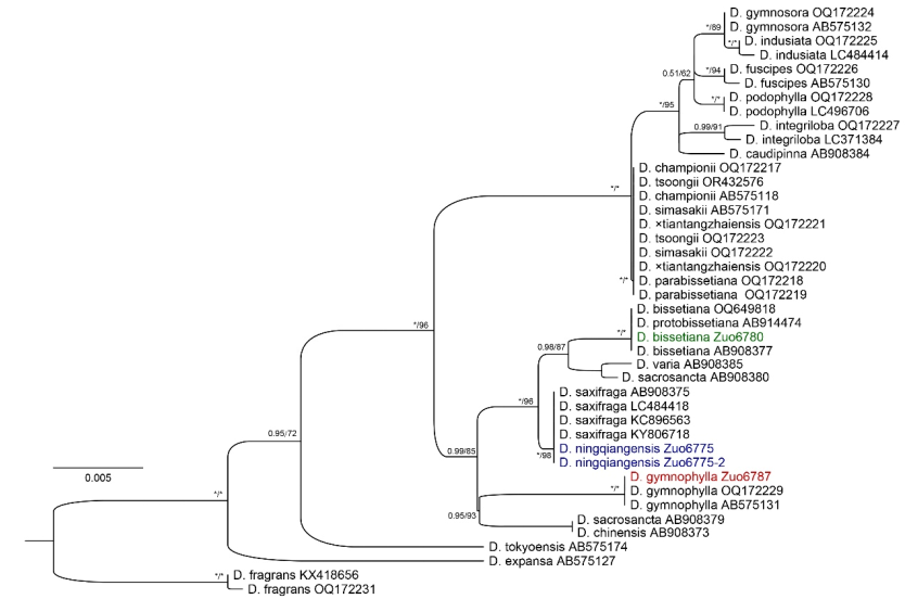
深入的实验分析结果表明,宁强鳞毛蕨是一个三倍体无融合生殖物种。更有趣的是,分子系统学证据揭示,它是一个杂交起源的物种(图2和图3),其母本推测为一种尚未在陕西省发现的四倍体物种——两色鳞毛蕨,而父本则为裸叶鳞毛蕨(D. gymnophylla)。这是两色鳞毛蕨作为亲本参与形成的又一个杂交物种,再次反映了秦巴山区蕨类植物多样性的丰富性及其背后复杂的网状进化历史。
目前,宁强鳞毛蕨仅分布于陕西省宁强县汉江源景区,海拔1100–1400米的林下荫湿崖壁或石脚。该区域位于秦岭南麓与巴山北缘的交汇处,是中国生物多样性热点地区之一,孕育了大量特有植物。
 
图2基于核基因AK1(A)和gapCP(B)构建的系统发育树
 
图3 基于叶绿体rbcL片段构建的系统发育树
研究获得了陕西省科学院基础研究项目、山东农业大学“811”项目等资助,并得到了汉江源风景区在野外考察工作中提供的大力支持。宁强鳞毛蕨的发现,不仅丰富了陕西省蕨类植物的物种多样性,也为研究鳞毛蕨属的杂交进化、多倍化与无配生殖机制提供了一个重要案例,彰显了秦巴山区作为古老物种保存与新生物种形成关键区域的重要性。
|