|
白菜型油菜(Brassica rapa var. oleifera)的大面积种植是青藏高原地区过去几十年重要的人类活动方式之一。白菜型油菜是典型的自交不亲和作物,需要引入意大利蜜蜂(Apis mellifera)为其授粉。前期的研究发现,意大利蜜蜂进入到油菜地附近的自然生境中后与本地传粉者形成竞争,进而提高了本地传粉者的访花忠诚性,并通过重新配置植物与传粉者之间的连接模式促进了高原野生植物的繁殖成功,证明意大利蜜蜂的溢出对高原农业生态系统和周边自然生态系统授粉服务具有潜在的积极影响(Wang et al. 2024. Nature Communications)。
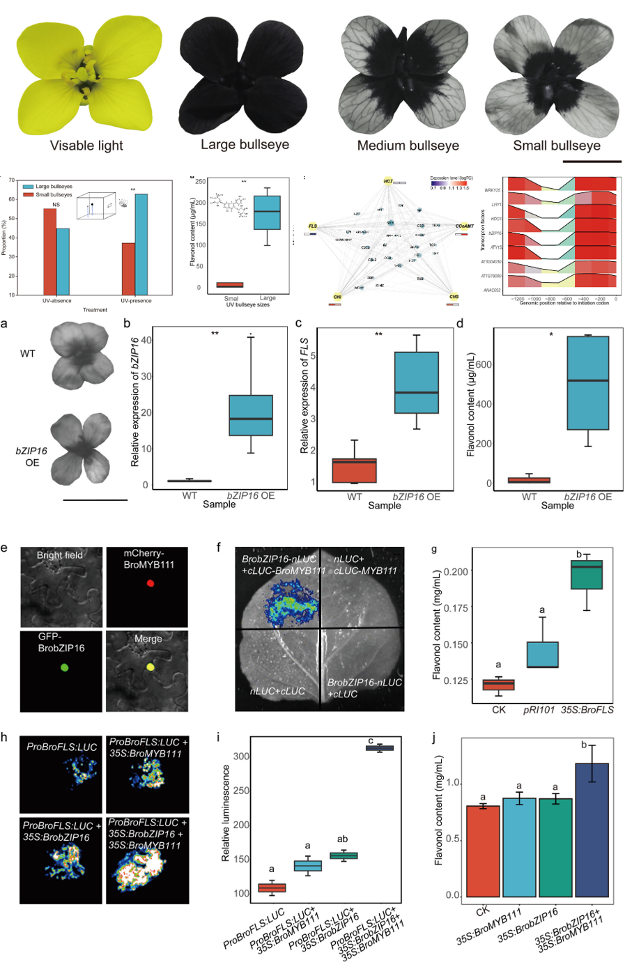
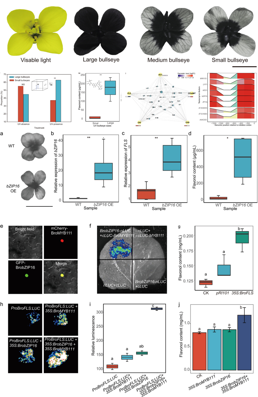
青藏高原及周边高海拔地区种植的白菜型油菜的花在可见光下为黄色,但在紫外线下却呈现大小不一的紫外靶心(UV bullseye)。近日,中国科学院昆明植物研究所青藏高原植物进化与适应专题组联合国内多家单位解析了紫外靶心大小变异的生态效应和化学物质基础,利用多组学联合分析定位了紫外靶心的关键基因并验证了该基因的功能。野外观察和控制放蜂实验结果表明,具有较大紫外靶心的花在紫外线存在的环境中受到蜜蜂的偏好访问,并产生了更多的种子;利用液相色谱-质谱联用确定形成紫外靶心的化学物质为黄酮醇(flavonol)。结合黄酮醇的合成通路并基于转录组数据的加权基因共表达网络分析(WGCNA)和重测序数据的深度卷积神经网络(DeepCNN)预测,定位到bZIP16可能是导致不同紫外靶心大小花中黄酮醇含量差异的关键基因。在较大紫外靶心的植株中,bZIP16基因存在显著的选择性清除信号,表明较大的紫外靶心大小受到了强烈的正向选择。在甘蓝型油菜中过表达bZIP16后,花内黄酮醇的含量显著增加。结合拟南芥紫外靶心的研究结果,通过烟草注射进一步证明BrobZIP16通过与BroMYB111互作调控了BroFLS的表达,进而调节了黄酮醇的合成。
黄酮醇的积累通常与紫外线、低温和干旱等环境压力密切相关,较大的紫外靶心可能与适应高原环境相关。当前十字花科油料作物的育种方向主要集中在株型、角果性状以及抗逆性等方面,紫外靶心是一个被忽视但能通过提高传粉效率而增加种子产量的重要农艺性状,该研究为十字花科油料作物的分子育种提供了基因资源和育种方向。研究结果以Genetic basis of UV bullseye size variations in turnip rape (Brassica rapa subsp. oleifera)为题在线发表于Plant Biotechnology Journal杂志。
文章链接


|