|
杂交是植物物种进化的重要驱动力,但它既能通过组合不同亲本的性状产生超越亲本的优良或适应性性状(杂交优势),也可能因基因组不兼容导致杂交后代不育或衰败(杂交劣势)。这一现象背后的一个关键机制是超亲基因表达,即杂交后代中某些基因的表达水平显著高于或低于其任一亲本。然而,不同亲本物种间不同顺式(cis-)和反式(trans-)调控变异及其相互作用如何共同影响杂交后代中基因表达的新颖性,目前尚不明确。为解密这一复杂的遗传架构,武汉植物园研究人员对莲属植物(Nelumbo)的杂交群体展开研究。
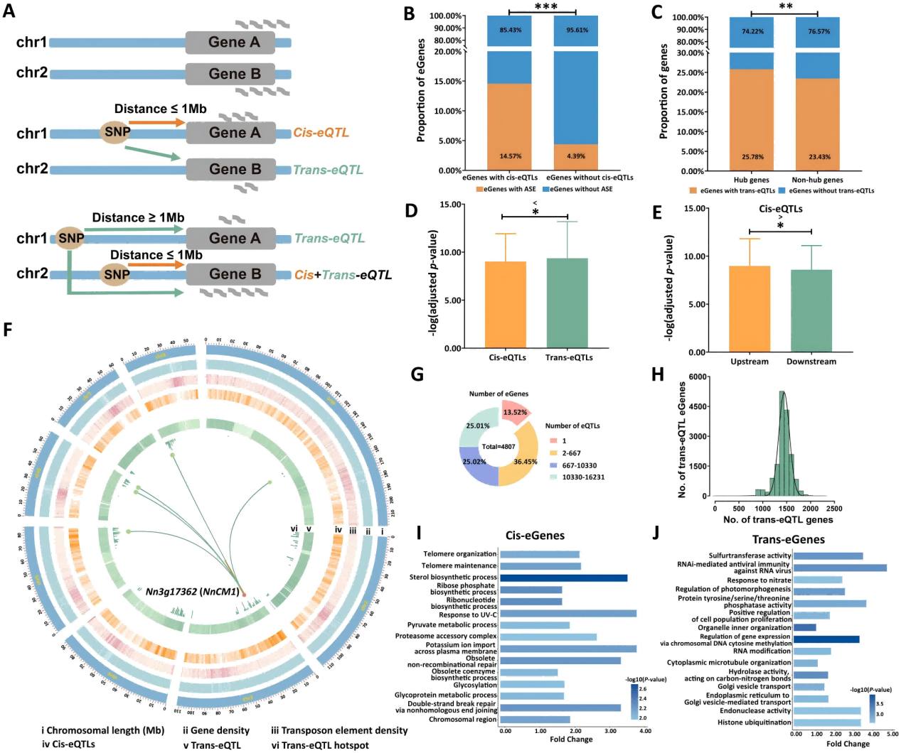
研究通过表达数量性状位点(eQTL)作图分析发现,在莲属植物杂交后代群体中,反式调控变异(trans-eQTL) 是引发超亲表达的主要力量(图1)。研究共识别出超过15万个trans-eQTL,其调控效应显著强于顺式调控变异(cis-eQTL)。尤其重要的是,这些trans-eQTL富集于C2H2、MYB等转录因子家族,它们在杂交后代基因组发生重组的BC1F2代中,能更有效地驱动基因调控网络的重连,从而导致更大范围的超亲表达。该研究此外揭示了超亲表达对莲的苯基异喹啉生物碱(BIA) 生物合成途径的影响,也为药用分子育种提供了宝贵的遗传靶点。对杂交如何塑造基因表达和表型变异的理解为研究物种形成与适应性进化提供了重要视角。
该研究以“eQTL Analysis Elucidates the Genetic Basis Underlying Transgressive Gene Expression inNelumboHybrids”为题发表在国际学术期刊《Molecular Ecology》上。中国科学院武汉植物园特别研究助理高志妍为第一作者,石涛研究员为通讯作者。陈进明研究员参与研究。相关研究工作得到了国家自然科学基金(32170240)等资助。
原文链接

图1. 莲属植物杂交群体中顺式和反式表达数量性状位点(eQTL)的鉴定。
|