|
近日,上海辰山植物园(中国科学院分子植物科学卓越创新中心辰山科学研究中心)徐萍团队在国际知名学术期刊Plant Communications发表最新研究成果,题为:“A dual-substrate methyltransferase catalyzes consecutive methylation reactions converting proline to stachydrine inLeonurus japonicus”。

该研究首次解析了药用植物益母草中另一主要活性成分——水苏碱(stachydrine) 的生物合成路径,发现并鉴定出关键限速酶 MT37,揭示了它具有独特的“双底物甲基转移活性”,为这一“悬而未解”的代谢之谜画上句号。
水苏碱是什么?它为何重要?
益母草是我国传统药材,被誉为“血家圣药”,收录在《中国药典》,沿用至今已有两千多年历史。
其主要功效来自两种活性成分:益母草碱(leonurine) 和 水苏碱(stachydrine)。
水苏碱是一种结构简单但功能多样的天然分子,不仅存在于药用植物中,也广泛存在于动植物和微生物体内。在植物中,它是一种“渗透调节因子”(osmoprotectant),能够在干旱、高盐、低温等逆境下调节细胞渗透压、保护细胞结构,是植物抵御逆境的“隐形保护伞”。
在医学领域,水苏碱同样表现出强大的活性,具有心血管保护、抗炎、抗氧化、抗纤维化等多重功效,被认为是极具开发潜力的天然药物成分。
然而,自20世纪50年代提出“水苏碱可能由脯氨酸经连续甲基化生成”的假说以来,其真正的合成机制和关键酶一直未被验证。研究团队通过对比不同植物发现,益母草不仅水苏碱含量最高,而且其基因组信息完整,因此成为破解这一谜题的理想研究对象。

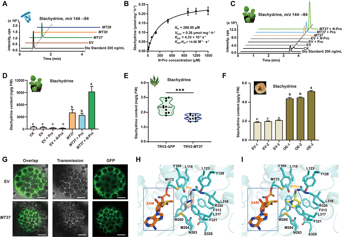
图1.水苏碱在益母草(A)中含量显著高于其他植物(B);(C)推测的合成路径与本研究验证的真实合成路径。
科学家如何揭开谜底?
研究团队以益母草为研究对象,基于转录组与代谢组数据,从54个候选甲基转移酶基因中逐步筛选,最终锁定关键限速酶 MT37。
通过体外酶活实验、在大肠杆菌和烟草中异源表达、病毒诱导基因沉默、毛状根过表达及分子对接分析等多种手段,科学家系统揭示了MT37的功能。
结果表明,MT37不仅能催化N-甲基脯氨酸(N-Pro)向水苏碱的转化,还能直接在植物体内将脯氨酸连续甲基化生成水苏碱,展现出“双底物连续催化活性”。进一步的结构建模表明,MT37的活性中心可同时结合两种底物,是一种前所未见的“双功能甲基转移酶”。

图2. MT37的功能验证与催化机制示意图。
研究意义:从天然代谢到未来应用
MT37的发现,不仅揭开了水苏碱在植物体内的生成机制,也为科学家提供了合成生物学与植物分子育种的新工具。
未来,这一研究成果可望用于:
药物与保健品开发:通过微生物或植物体系实现水苏碱的高效、绿色合成;
作物抗逆育种:利用MT37增强植物的耐盐、耐旱等环境适应性;
值得一提的是,这项研究也是继徐萍团队2024年在Molecular Plant发表益母草碱(leonurine)合成路径后取得的又一突破。至此,益母草两种代表性活性生物碱的完整生物合成途径均已揭示,标志着辰山团队构建了系统完整的益母草生物碱代谢研究体系。
研究团队与支持
该研究由上海辰山植物园/上海植物功能基因组与资源重点实验室/中国科学院分子植物科学卓越创新中心联合完成。
论文第一作者为何泽坤(中国科学院分子植物科学卓越创新中心研究生)与宋苡宁(辰山植物园—上海师范大学联合培养研究生),通讯作者为徐萍副研究员。辰山植物园龙应滨(辰山植物园—福建农林大学联合培养研究生)、刘盼、李鹏、崔孟颖、陈慧茹、高云等做出重要贡献,李健戌副研究员、赵清研究员、胡永红园长参与部分研究工作及指导。
本研究获得上海市“东方英才”乡村振兴专—农业科技创新项目、上海市绿化和市容管理局辰山专项基金及上海市中央引导地方科技创新专项的资助。
研究团队特别感谢中国科学技术大学向成斌教授在研究思路与结果论证方面的指导,感谢辰山植物园代谢平台孔羽博士在代谢检测分析中的技术支持,感谢中国科学院分子植物科学卓越创新中心代谢平台徐晓燕博士与高原原老师在样品处理与数据分析方面的帮助,同时感谢辰山植物园颜梦晓博士和赵苑秀同学在实验材料准备与样品处理中的协助。
|